中共小黄书
新闻传播与影视艺术学院委员会文件
湖大新影党字(2019)18号
关于开展课程思政教学比赛的通知
各党支部、系、工会小组:
为落实立德树人的根本任务,深入学习贯彻习近平新时代中国特色社会主义思想,深入贯彻落实党的十九大、全国教育大会和全国高校思想政治工作会议精神,强化人才培养价值引领,充分发挥课程育人的主阵地、主渠道作用,推进教育教学改革,培养德才兼备的一流人才,学院党委与工会决定在全院开展课程思政教学比赛。现将有关事项通知如下:
一、 参与对象
2019-2020-1学期第九周后有课的所有老师
二、工作安排
1.分阶段开展
第一阶段(11月11日前):报名。各支部、系、工作小组组织参赛老师填表报名。报名信息中说明参赛课堂的时间、地点、内容。
第二阶段(11月13日):培训提升。学院邀请专家开展课程思政教学讲座,全院教师均可参加。
第三阶段(11月15日):提交教案。教师提交所参赛课堂的教学设计文本、PPT多媒体教学课件。学院组织督导组专家进行教案评选(100分制,教案评选占50%)。
第四阶段(11月下旬到12月底):督导组现场评课。学院督导组根据课程思政内容、方法及效果对参赛教师的表现进行打分(100分制,占综合评分的50%)。
第五阶段(2020年1月初):评审、评选及汇编。教学委员会根据课堂的综合得分进行排名,审核教案内容,总结经验,整理汇编“优秀教案集”,组织全院教师观摩学习,充分发挥优秀典型示范引领作用。综合排名情况由院工会审定后报院党委审批。
2.奖励设置
(1)比赛设置一等奖1名、二等奖2名、三等奖3名。
(2)一等奖奖励800元,二等奖奖励500元,三等奖奖励300元。
3.评分标准
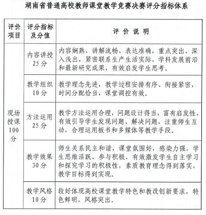
参照湖南省讲课比赛评分标准(见附件)。
三、其他
教务办为参赛教师提供相关服务工作。
联系人:王宇心 88823847
中共小黄书
新闻传播与影视艺术学院委员会
小黄书
新闻传播与影视艺术学院工会
二O一九年十一月六日
